【喜报】南宁学院9个案例入选广西民办教育规范发展典型案例(第一批)
  • 发布时间:2026-04-01
  • 点击数:

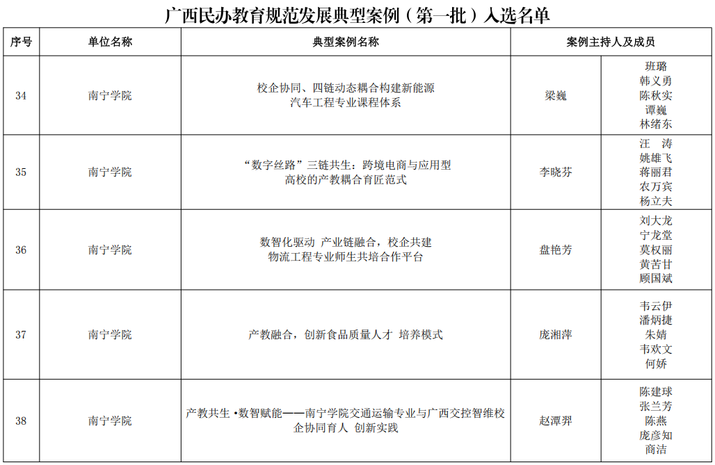
近日,广西民办教育协会正式发布《关于公布广西民办教育规范发展典型案例(第一批)入选结果的通知》,经院校自主申报、专家严格评审、社会公示等规范程序,南宁学院9项典型案例成功入选,入选数量位居全区民办高校首位,充分彰显学校在规范办学、内涵建设与高质量发展方面的扎实成效与示范引领能力。

本次典型案例征集活动,全区共收到申报案例127 个,最终遴选出 71 个案例入选首批典型案例,评选程序严谨、标准严格、示范价值突出。南宁学院此次入选案例覆盖质量保障、产教融合、教师发展、专业建设、校企协同等多个核心领域,集中展现学校近年来坚持立德树人、深化教育教学改革、推进应用型高校建设的创新实践与丰硕成果。

入选案例中,学校构建的“三全四级五度” 教育教学质量保障体系,实现从教学评价到教育教学评价的系统性变革;围绕新能源汽车、物流工程、交通运输、食品质量等区域重点产业方向,形成校企协同、数智赋能、四链耦合的应用型人才培养范式;在教师队伍建设方面,形成“辅助 — 融合 — 沉浸”三位一体、全员覆盖分阶培养的教师发展体系,为学校高质量发展提供坚实人才支撑。

下一步,南宁学院将以此次入选为新契机,充分发挥典型案例的辐射带动作用,持续深化教育教学改革,不断完善治理体系、提升办学品质,努力产出更多可复制、可推广的民办教育规范发展经验,为广西民办教育高质量发展贡献南院智慧与力量。(发展规划与合作交流处供稿文/刘勇 一审一校/刘勇二审二校/邝天宇三审三校/覃凤彩)



分享到: