【喜讯】南宁学院3个项目入选“四新”研究与实践项目名单
  • 发布时间:2023-06-29
  • 点击数:

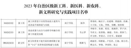
日前,广西壮族自治区教育厅公布了2023年自治区级“四新”研究与实践项目,其中南宁学院3个项目《新工科背景下应用型高校土建类专业改造升级探索与实践》 《食品质量与安全专业跨学科融合的新工科建设实践》 《新文科背景下提升商科教师数字素养“3+2”培养体系的构建与实践》成功入选。学校在新工科新文科项目建设上喜获丰收,取得了新的突破。

近年来,南宁学院积极对接行业产业发展,持续优化专业布局,推进学科专业交叉融合,统筹推进新工科新文科改革。重点建设一批新工科新文实验大楼基建项目,夯实新工科新文科育人载体

   未来,学校将继续以新工科新文科项目建设作为高水平人才培养的重要着力点,深入推进人才培养模式创新探索,切实提高我校创新型、应用型、复合型人才培养质量。(教务处供稿  袁媛)


分享到: