【喜讯】南宁学院在广西第七届大学生艺术展演 活动中喜获佳绩
  • 发布时间:2024-04-22
  • 点击数:

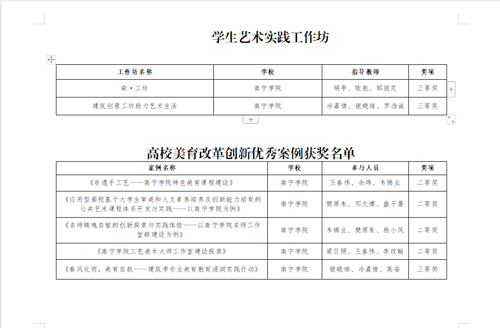
4月19日,由广西壮族自治区教育厅主办的广西第七届大学生艺术展演活动评奖结果揭晓,我校选送的师生作品共计获奖31项,其中艺术表演类作品获二等奖2项、三等奖1项,学生艺术作品获一等奖3项、二等奖11项、三等奖6项,艺术实践工作坊获三等奖2项,高校美育改革创新优秀案例获二等奖4项、三等奖1项,我校获优秀组织奖。

三年一届的广西大学生艺术展演活动是广西目前规格最高、规模最大、影响最广的大学生艺术盛会。自本届艺术展演活动启动以来,我校师生充分利用校内外资源积极筹备,精心组织。参赛师生克服时间紧急、场地受限等问题,积极投入节目排演、作品创作,最后高标准完成了各项展演任务。

本次大学生艺术展演活动中荣获的优异成绩也是我校在本项活动的新突破,同时也是我校美育成果的新体现。近年来,我校坚持贯彻“五育并举”育人理念,坚持以校园文化建设发挥美育在文化育人、实践育人中的作用。未来,我校将继续深化五育并举育人理念的实践,进一步发挥校园文化建设在美育中的作用。学校将不断探索新的文化教育形式和实践育人途径,努力培养出更多具有高尚品德、扎实学识、健康体魄、审美情趣和劳动技能的新时代青年,为国家和社会的繁荣发展贡献力量。(学生工作处供稿 图、文/尤兆智)


获奖名单


展演照片-舞蹈


展演照片-朗诵


展演照片-合唱


学校党委副书记韦粤桂、学工处领导老师与现场比赛选手合影

分享到: